JobShop4M. Цех, мастерская, у каждой работы свой технологический маршрут. Минимум времени использования четырех станков для выполнения всех работ.

Особенности Объекта

подробнее…

См. Объект FlowShop4M. Задача Джонсона о станках, поточная линия. Минимум времени использования четырех станков для последовательной обработки всех деталей.

Отличие от объекта FlowShop4M – некоторые работы пропускают выполнение на определенных станках. То есть у каждой работы есть некоторая, возможно отличающаяся от других последовательность выполнения на станках.

кратко

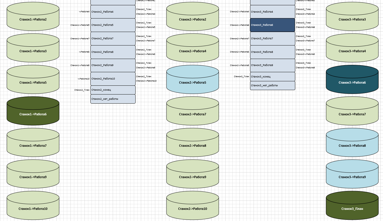
Схема Объекта

подробнее…

Рисунок. Общий вид потоковой схемы объекта «с именами»

Рисунок. Фрагмент потоковой схемы объекта «с именами»

кратко